ホーム > 健康・医療・福祉 > 高齢者福祉 > 高齢者 > 北播磨・西播磨・但馬・丹波・淡路地域における就職支援促進事業(2次募集)

更新日:2025年9月1日

ここから本文です。

北播磨・西播磨・但馬・丹波・淡路地域における就職支援促進事業(2次募集)

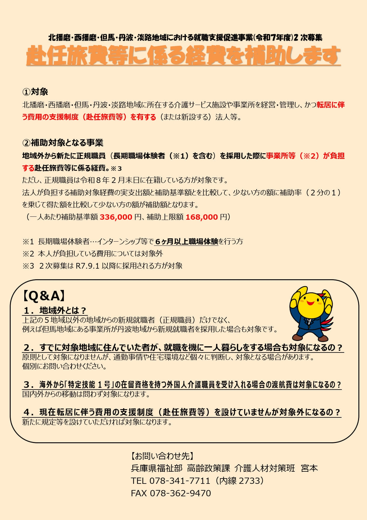
北播磨・西播磨・但馬・丹波・淡路地域に所在する施設や事業所の赴任旅費制度の普及を促進し、人材確保・定着を支援するため、地域外からの新規就職者の採用に伴い、介護サービス事業所等を経営・管理する福祉施設等運営法人が負担する赴任旅費支給額の一部を補助します。

R7地方部2回目募集(PDF:458KB)

事業の概要

  1. 補助対象者
    北播磨・西播磨・但馬・丹波・淡路地域に所在する介護サービス事業所等を経営・管理し、かつ転居に伴う費用の支援制度(赴任旅費等)を有する(または新設する)社会福祉法人等(以下「法人」という。)
  2. 補助対象経費
    地域外から新たに正規職員(長期職場体験者を含む)を採用した際に負担する赴任旅費等に係る経費。
    ※ただし、正規職員は令和8年2月末日に在籍している者を対象とする。
  3. 補助額
    法人負担額の2分の1(1人あたり補助基準額336,000円、補助上限額168,000円)

補助金の交付申請

提出書類(令和7年度の2次募集を開始しました)

  1. 補助金交付申請書一式(エクセル:82KB)(別ウィンドウで開きます)
  2. 赴任旅費等支給額の根拠が分かる資料(規程等)
    ※なお、申請にあたっては申請書ファイル内の注意書きや補助要綱等をご確認ください。

提出期限

令和7年9月30日(火曜日)必着

提出先

補助金交付申請書一式を、郵送及びメールの両方でご提出ください。
(郵送)〒650-8567神戸市中央区下山手通5-10-1 兵庫県福祉部高齢政策課介護人材対策班あて

(メール)「補助金交付申請書一式」に記載のメールアドレスへ送付してください。

お問い合わせ

部署名:福祉部 高齢政策課 介護人材対策班

電話:078-341-7711

内線:2944

FAX:078-362-9470

Eメール:koreiseisaku@pref.hyogo.lg.jp